
開催について
第8回目となる「MJオーディオフェスティバル」を2026年4月26日(日)に東京・秋葉原の損保会館にて開催いたします。
レジェンド試聴会、読者の試作機大試聴会、レギュラー執筆者による作品発表、出展企業によるデモンストレーション・即売など充実したプログラムをお届けする予定です。
開催概要
・日時:2026年4月26日(日) 11:00~18:00(開場10:30)
・場所:秋葉原 損保会館(東京都千代田区神田淡路町2-9) 2F、4F、5F
・イベント内容(予定):レジェンド試聴会、読者の試作機大試聴会、レギュラー執筆者による作品発表、企業によるデモンストレーション・即売
・入場料:2,000円(税込) パンフレット、MJオリジナルCD、オリジナル缶バッジ付き(缶バッジが入場証になります)
※学生の方は学生証の提示で入場が無料となります
・お申込み方法:事前申し込みはございません。当日会場にお越しいただき、受付となります。
・試聴方法:デモンストレーションは各部屋とも入場順になります(予約制ではありません)。席に限りがありますので、席がすべて埋まった後は立ち見でのご試聴となります。
会場MAPとタイムテーブル


プログラム詳細 – レジェンド試聴会&MJ執筆者による発表
■ レジェンド試聴会 佐伯多門氏 「スピーカー技術の100年」シリーズ完結記念 ジャズでたどるスピーカーの歴史
三菱電機在職時よりスピーカー開発の第一線に立ち続けた「ミスター・ダイヤトーン」佐伯多門氏のライフワークである著作「スピーカー技術の100 年」シリーズを締めくくる第5巻『スピーカー技術の100 年Ⅴ 完結巻 スピーカーシステムにおける音創りの決め手』の刊行を受け、完結を記念する講演・試聴会を開催。
最新刊の内容を中心に、トーキー映画用スピーカーシステム、モニタースピカーについての解説に加えて、氏自身が撮影したジャズミュージシャンの写真とともにジャズを楽しみます。
・時間:11:00~12:30
・場所:レッドステージ(404号室)


『MJ無線と実験』レギュラー執筆者による試聴・講演会
本誌レギュラー執筆者たちが最新作・力作を引っ提げて試聴会に挑みます。注目は光カートリッジ用フォノイコライザーアンプで、本号特集の3台を含む自作機4台が聴ける機会は貴重です。
ブルーステージ(503号室)
■ 金田明彦(11:00~12:45) ※春号の記載と時間が変更になっておりますのでご注意ください
【デュアルカートリッジプリアンプ2種とDC ハイパワーアンプによるレコード再生】
半導体式と真空管式のデュアルカートリッジプリアンプを使って、それぞれ光カートリッジとMCカートリッジの違いを体感します。
・使用機材:
– デュアルカートリッジ半導体DCプリアンプ【2026 年冬号掲載】
– デュアルカートリッジ真空管DCプリアンプ【2026年春号掲載】
– 7241ハイパワー真空管DCアンプ【未発表】
– Nutube ハイパワーハイブリッドDCアンプ SL-1100ターンテーブル制御アンプ


■ 柳沢正史(13:15~15:00) ※春号の記載と時間が変更になっておりますのでご注意ください
【英国マルコーニDA60トランスドライブシングルと送信管GEC DA42カソードチョークドライブシングルアンプの試聴】
英国ブランドのヴィンテージ3 極管を使用したシングルパワーアンプの競演。ジャズ歌手瀬戸カオリさんによる、柳沢氏のアンプを使ったライブも予定しています。
・使用機材:
– DA60トランスドライブシングルアンプ【2025秋号掲載】
– DA42カソードチョークドライブシングルアンプ【2019年4月号掲載】
– ステレオLP:DL-103pro+WE396A CR 型EQアンプ
– モノLP/SP:トーレンスTD184 + GE バリレラRPX052 +専用EQアンプ【2015 年6月号掲載】


■ 長島 勝(15:30~16:30)
【新作パワーアンプ4種で聴くクラシック名演】
下記の4 台のパワーアンプを使って、クラシックを中心に再生する予定です。
– KT66プッシュプル【2025 年秋号掲載】
– ECL805プッシュプル【2026 年冬号掲載】
– 25E5 3 極管接続プッシュプル【2026 年夏号掲載予定】
– SV811-10シングル【2026年春号掲載】


■ 小澤隆久(16:30~18:00)
【16cmフルレンジ一体型ステレオスピーカーと長島勝氏とのコラボ企画】
16 ㎝フルレンジを使ったQWT型ステレオ一体型システム【本号掲載,2026年夏号掲載予定】を使ったデモンストレーションを中心に長島勝氏とのコラボレーション企画として長島氏のアンプを使った比較試聴実験とお二人によるトークコーナーを予定しています。

レッドステージ(404号室)
■ 上野浩資(12:50~14:00)
【新分野への挑戦の成果を聴く】
前半は光カートリッジ用イコライザーアンプ【2026年春号掲載】、後半は励磁化P-610スピーカーシステム【2025年秋号、2026年春号掲載】によるステレオ再生のデモンストレーションです。


■ 岩村保雄(14:10~15:10)
【最新技術から古典管まで】
光カートリッジ用イコライザーアンプ【2026年春号掲載】、396A単段プッシュプルラインアンプ【2022 年12月号掲載】(発表後に改造)、EL84ダブルプッシュプルアンプ【2025年夏号掲載】、クラーフ接続ドライブPX4シングルアンプ【2025 年秋号掲載】という、古典管とMT 管、最新の光カートリッジ再生をバランスよくチョイスしました。


■ 征矢 進(15:20~16:20)
【大型シングルパワーアンプ2種】
GM70シングルモノーラルパワーアンプ【2026 年冬号掲載】、8045Gシングル直結パワーアンプ【2026年春号掲載】の2 種の大型パワーアンプで迫力ある再生を目指します。


■ デヴォン・ターンブル(17:00~18:00)
【米国の3極管アンプ文化史と新技術発表】
ターンブル氏の恩師的存在であるハーブ・ライヒャート(Stereophile誌編集者)と米国における3極管アンプ文化の成立を語ります。併せてターンブル氏が開発した新しいホーン設計「Multicell Sectral Horn」を紹介します。


■ レインボールーム(405号室)
「アンプビルダー交流ルーム」は、時間を決めて各執筆者が入れ替わりで入室し、来場者との交流を深めるコーナーです。スケジュールは本誌ウェブサイトに発表されるほか、当日は会場に掲示します。お目当ての執筆者への質問やサインなどを歓迎します。

プログラム詳細 – 出展企業情報
企業の展示販売・デモ
MJオーディオフェスティバルに協賛いただく各企業(メーカー、販売店、輸入代理店)の製品デモンストレーションや展示即売です。最新技術を実際に耳にし、価値ある製品を手にできる良い機会です。情報収集やショッピングを存分にお楽しみください。
マーケットゾーン(2階)
■ AKINO
小型ケースに収められたマイクアンプやヘッドフォンアンプなどの製品に加えて、現在開発中の真空管スタジオコンデンサーマイクロフォンECM 4010と専用パワーモジュールPM 4010を出展します。
ECM 4010の暫定仕様使用真空管:6922/指向性:単一指向性(カージオイド)/感度:-32dB/Pa(0dB=1V/Pa)/周波数応答:20Hz~20kHz/雑音の等価音圧レベル:15dB/最大許容入力音圧レベル:148dB/ダイナミックレンジ:133dB/想定価格:約30万円
企業ページ:https://h-akino.com

■ エスカート
残響音の吸音と反射の制御による調音で理想的なリスニング環境を徹底的に追求するエスカート(2025年12月に体験型試聴室を千葉県鎌ヶ谷市にオープン)は、新技術と長年培ったノウハウのすべてを注ぎこみ、約15年を費やして開発した究極のハイブリッド拡散パネル(拡散+吸音)を展示します。
企業ページ:https://www.escart.jp/

■ オーロラサウンド
製品開発に使用したトランス、真空管、コンデンサー、高品質ターミナル類、シャシーなどのパーツを特別価格で販売します。売り切れ必至なのでお早めに!
企業ページ:https://www.aurorasound.jp/

■ オヤッグサウンド
レコードクリーニング液、クロスなどアナログディスククリーニング関連商品を特価販売、サンプル無料配布します。オヤッグサウンド製品を使った実演では、会場にお持ちいただいたレコード(お一人様2,3枚)を無料でクリーニングするほか、クリーニングに関するご相談にも応じます。
企業ページ:http://www.oyagsound.jp/

■ 北日本音響
北日本音響のブランド「MotherAudio(マザーオーディオ)」の有線/無線イヤフォンやスピーカーユニットの新製品を展示します。ネット通販や企業向け販売のみのスピーカーなども併せて展示します。
企業ページ:
https://www.kitanihon-onkyo.co.jp/(北日本音響)
https://www.kitanihon-onkyo.co.jp/(MotherAudio)
■ サン・オーディオ
タムラトランス専用ステレオアンプシャシーキットSV-TE/zero2とSV-TE/zero2[type-HG]の展示とともに活用法を説明します。訳あり品やオプション金具、タムラトランスやCR類などの特価販売もあります(数量限定)。
企業ページ:http://www2.big.or.jp/~sunaudio/

■ チューブオーディオラボ
テクトロンとTSMプロダクツの特注トランスの販売代理店です。真空管アンプ用部品と真空管を販売しています。
企業ページ:http://shinkuukan2.web.fc2.com/

■ マスタツ オーディオプロジェクト
テクニクス1200シリーズを重量アップするグレードアップベースMGB-1200(新製品)、SP-10mk2でダブルアームを実現するMX-10mk2、発売13年のロングセラーMラックなどを展示します。本気のオーディオ系YouTuber「マッシー」と情報交換できればと思っています。
企業ページ:https://item.rakuten.co.jp/mastaz/c/0000000199/


■ 真空管アンプシャーシ製作所
レーザー加工による高精度価格を特徴とするオーディオアンプ用シャーシ専門工房です。非溶接・完全2ピース構造で工作性と音質を両立し、回路方式や音楽ジャンルに応じた素材選択にも対応します。
企業ページ:https://www.tube-amp-chassis.com

■ 中電
圧倒的パンチ力で評判のMM型レコードカートリッジMG-36シリーズ全機種、シュアーM44用交換針N-44HG、HWを出品します。当日は即売も行います。
企業ページ:https://www.chuden1996.com/

■六本木工学研究所
弊社取り扱いブランド(seas, TangBand, SBAcoustic, SB Audience, BlieSMa, TransducerLab, JANTZEN AUDIO等)の製品に加え自社製スピーカーユニット、キット製品の展示・販売を行います。

406号室
■ フォステクスカンパニー/フォスター電機
デヴォン・ターンブル氏主宰のOJASブランド(米国)とのコラボ製品や新製品を含むスピーカーユニットやシステムを中心に展示します。新製品の音もご試聴いただける予定です。
企業ページ:https://www.fostex.jp/


408号室
■ インフィニオン テクノロジーズ/東京エレクトロンデバイス
インフィニオン テクノロジーズ(独)の最先端パワー半導体であるGaNデバイスによる超高速応答、超低損失特性を生かしたメーカー製リファレンスアンプ、手塚賢司氏製作の試作アンプのほか、金田明彦氏と元MJ編集長桂川氏によるアナログ音源による金田式DCアンプシステムの競演試聴をおこないます、次世代の出力素子の音をご確認ください。
【デモ タイムスケジュール】
11:00-12:00 自社デモ GaNアンプとシリコン MOS D-ampの比較試聴
13:00-14:30 手塚先生の試作GaNアンプと競技会優勝のHY75Aシングルアンプの試聴
15:30-17:30 金田式アンプと桂川様の試作GaNアンプ試聴、アナログソースも使用
企業ページ:
https://www.infineon.com/ja/products/power/class-d-audio-amplifier-ic/discrete-class-d-audio-amplifier-ics(インフィニオン テクノロジーズ)
https://www.teldevice.co.jp/semiconductor/product/infineon-audio-gan/(東京エレクトロンデバイス)


501号室
■ フィディリティムサウンド/四十七研究所
2社共同出展のブースではフィディリティムサウンドのネイチャーコレクション新製品のほか、クラウドファンディングで圧倒的な評価を得た「NC5H_UTAG_マホガニー」システムなどを試聴。ロングセラーPluvia7PHDRユニットの後継機種Pluvia7HDMica(マイカ混抄コーン)プロトタイプを日本初披露します。無垢材のスピーカースパイクなどの特売も用意しています。
四十七研究所は、新製品CDプレーヤー4730Mark2CDプレーヤーのほか、新開発のトーンアームやアンプを公開します。
企業ページ:
http://www.fidelitatem-sound.jp/(フィディリティムサウンド)
https://www.47labs.co.jp/(四十七研究所)



504号室
■ TOA
今回も「再生音の原器」を目指して誕生したプロフェッショナルモニタースピーカーME-50FSを展示します。電源やノイズ対策も含め、最新の高音質化技術によってもたらされる迫真の音世界をご体感ください。
企業ページ:https://www.toa.co.jp/
ME-50FS by TOA (@me50fs_official) / X:https://x.com/me50fs_official

(https://www.toa-products.com/solution/ME50)
505号室
■ アムトランス
NC4A-B(小型スピーカー)、AMTS-03(ターンテーブルシート)、AMDS-01(レコードスタビライザー)など、アムトランスオリジナル商品に加えて、京都発のスピーカー「響華」を展示します。AMRC・AMCS・金メッキ線など高音質オーディオ部品も展示します。さらに会場から徒歩3分の神田淡路町店では特別営業を行います。
企業ページ:https://www.amtrans.co.jp/

506号室
■ サンディエゴオーディオ
3極管接続純電流駆動方式の真空管パワーアンプDCS-7353は無帰還で出力40W、10Hz~150kHzの広帯域で、業界初のDF100を実現したアンプです。このアンプを使ってバスレフ3ウエイと密閉式3ウエイのスピーカーの違いを体感していただきます。
企業ページ:https:// www.sandaigoaudio.com

デモンストレーションゾーン(502号室)
協力企業によるデモンストレーションです。各社30分程度で、交代で音を出しながら商品を解説し
ていきます。
※追加の出展社は決まり次第お知らせいたします。
■ ナイスカンパニー
Nice Clear Sound「NiCSo」
レコーディングスタジオ、音楽スタジオの施工の経験で培った音へのこだわりを商品化しています。理論だけではなく経験から新しい物作りをしています。スピーカー本来の音を再現する「BUREEN」はスピーカーの振動をほぼ100%抑えるインシュレーターです。また10mmのフロートガラスで作られた3Uラック「AIR RACK」、お部屋の音場を整える吸音・拡散パネル「NiCSo アコースティックパネル」などを展示いたします。
企業ページ:https://niceinc.jp/



「NiCSo アコースティックパネル」
■PROSTO
ATOLLのネットワークプレーヤーMS120とST300 Signatureが織りなす、情報量豊かでクリアなサウンド。そして、AUDIOVECTORが誇る独自の技術が詰まったスピーカーが奏でる、臨場感あふれる音楽体験。ハイエンドでありながらも現実的な価格帯を実現したこれらの製品は、「手の届くハイクオリティ」を求める方に最適です。開発者が追求した音へのこだわり、そして音楽への情熱を、ぜひ会場でご体感ください。
企業ページ:https://prosto.co.jp/


プログラム詳細 – 読者の自作機大試聴会
MJオーディオフェスティバルの目玉のひとつとなった読者参加型試聴会です。出品作に優劣をつけるのではなく、それぞれの努力や工夫、技術を含めて音を楽しみ、読者の親睦を深める企画です。力作の数々をお楽しみください。
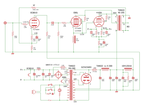
■ 4-65A 3極管接続シングルパワーアンプ(久保真岐)(11:10-11:35)
小型送信管4-65Aを3極管接続としたシングルアンプ.初段管はフィリップスEC8010,ドライブ段は同E80L.カソードチョーク結合でグリッドプラス領域まで強力にドライブ.4-65Aの実効プレート電圧は320V,プレート電流90mA,プレート損失は約30W.最大出力は約10Wで1W時の歪率は約0.7%.

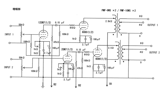
■ 6080シングルモノーラルパワーアンプ(宮沢 元)(11:40-12:05)
低電圧,大電流の動作のために電源トランスPMC-95を2台並列接続で使用した.モノーラル構成で,1台は出力トランスにPMF-9WS,もう1台はPMF-10Sを使用.ステレオでも使用でき,2台をバランス接続的に連携させることもできるが,モノーラルアンプ2台としてのデモを中心に行う.


■ トランスドライブKT-120 3極管接続クロスシャントプッシュプルモノーラルアンプ(横田兵作)(12:10~12:35)
30年近く前,ラックスA-3000のトランスを利用して製作し,本誌の自作アンプコンテストに出品したKT90アンプをKT120に改作したものです.
クロスシャントプッシュプルとは,出力管のプレートとカソードから半分ずつ出力を取り出す方式で,P-K分割位相反転をプッシュプルにしたようなものです.この方式では,出力管に多量のK-NFBがかかり,A-3000のマニュアルには200Vものドライブ電圧が必要と記されています.このドライブ電圧を確保するため,マッキントッシュでは巧妙なブートストラップ回路を,A-3000では出力トランスにブートストラップ用巻線を設けており,回路は大変複雑になり増幅段数も多くなります.これをもっと簡略化できないかと考えて製作したのが本機です.
本機ではスプリット巻きのドライバートランスを使用し,2次巻線のリターンをDCカットし,出力管のカソードに接続しています.これにより出力段のK-NFBが打ち消され,通常のドライブ電圧で済むことになります.トランスドライブのメリット/デメリットはあると思いますが,当時知人から音は良いといわれました.
改作前は前段に6BM8を2本使用,3極部でカソード結合位相反転,5極部は3極管接続にしてドライバートランスをドライブ,出力段はKT90クロスシャントプッシュプルというものでした.
今回の改作で,初段を5965オートバランス型位相反転回路とし,6BX7でドライバートランスをドライブ,出力管はKT120(3極管接続)としました.
電源トランスの容量の制約のためにKT120に十分な電流を流すことはできませんが,音は悪くなさそうです.最大出力は32W.

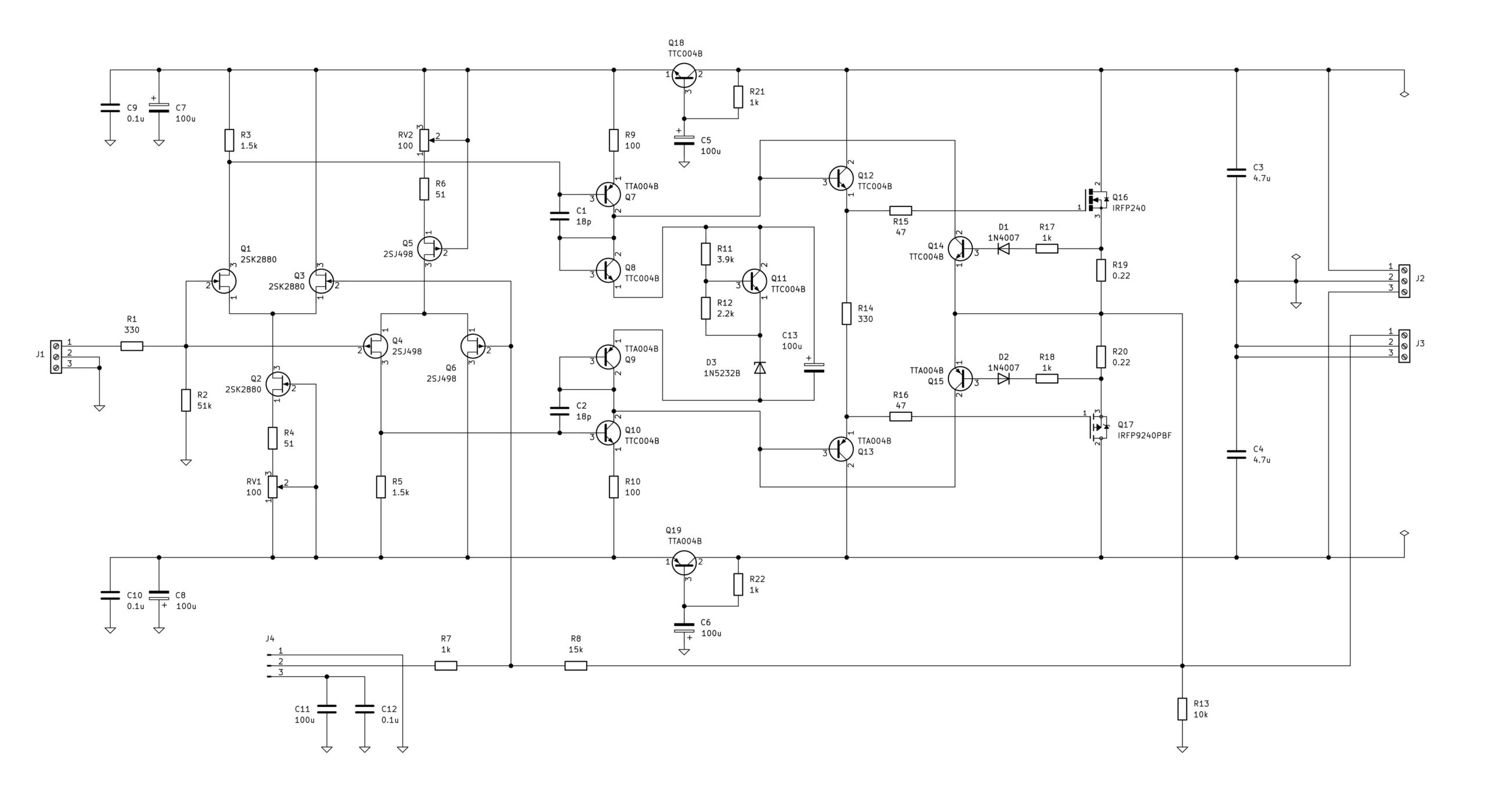
■ 全段コンプリメンタリーDCパワーアンプ(坂井 健)(12:40-13:05)
出力段にMOS-FET(IRFP240/IRFP9240),入力段はJ-FET(2SK2880/2SJ498)を適用した全段コンプリメンタリーDCパワーアンプで「耳に心地良い音」を目標に製作.半導体はすべて現行製品を使用.UPC1237によるスピーカー保護回路,ミュート機能(入力回路で遮断するのではなく,スピーカー保護リレーを手動スイッチで切断する方式)を搭載.
LTspiceによるシミュレーション,AI の Gemini をレビュアーとして積極的に活用して設計.プリント基板はKiCADで設計し,JLCPCBへ製造委託.業務機を意識したデザインを採用した.
抵抗はKOA,コンデンサーは一部ルビコン,電源トランスはフェニックスのRコアトランスというように,製作者の地元長野県産パーツを多用.定格出力22W+22W(8Ω),歪率0.017%(8Ω負荷,1W出力時),周波数特性DC~50kHz以上(0,-1dB).


■ 1kW級DCパワーアンプ(田中厚生)(13:35-14:00)
能動素子数4個で構成されたDCパワーアンプ.カップリングコンデンサーなし,DCサーボなし,エミッター抵抗なし,バイパスコンデンサーなし,安定化電源なし,出力スナバーなし.デバイスの選択最適化を進め,カットオフ周波数40kHzおよびオープンゲイン80dBを達成.1kVA級パワートランスを搭載し,出力は960W/3Ω(カウンタック値).

■オンキヨーCR-D2改(チューニング)(大野和也)(14:05-14:30)
10年以上前から続けているオンキヨーCR-D2の改造の成果を発表.改造は,オーディオ部品の交換ではなく回路のパターンの変更や銅板追加のみを方針としています.
今回の変更点は
① デジタルアンプ出力のフィルターGNDの順番の変更とデジタルアンプのGNDの1点アースのデジタル/アナログGNDの順番と区分けの明確化
② サーボ回路のDSP GNDの1点アースの順番で曖昧な部分の明確化
以上の2点を中心にしています.


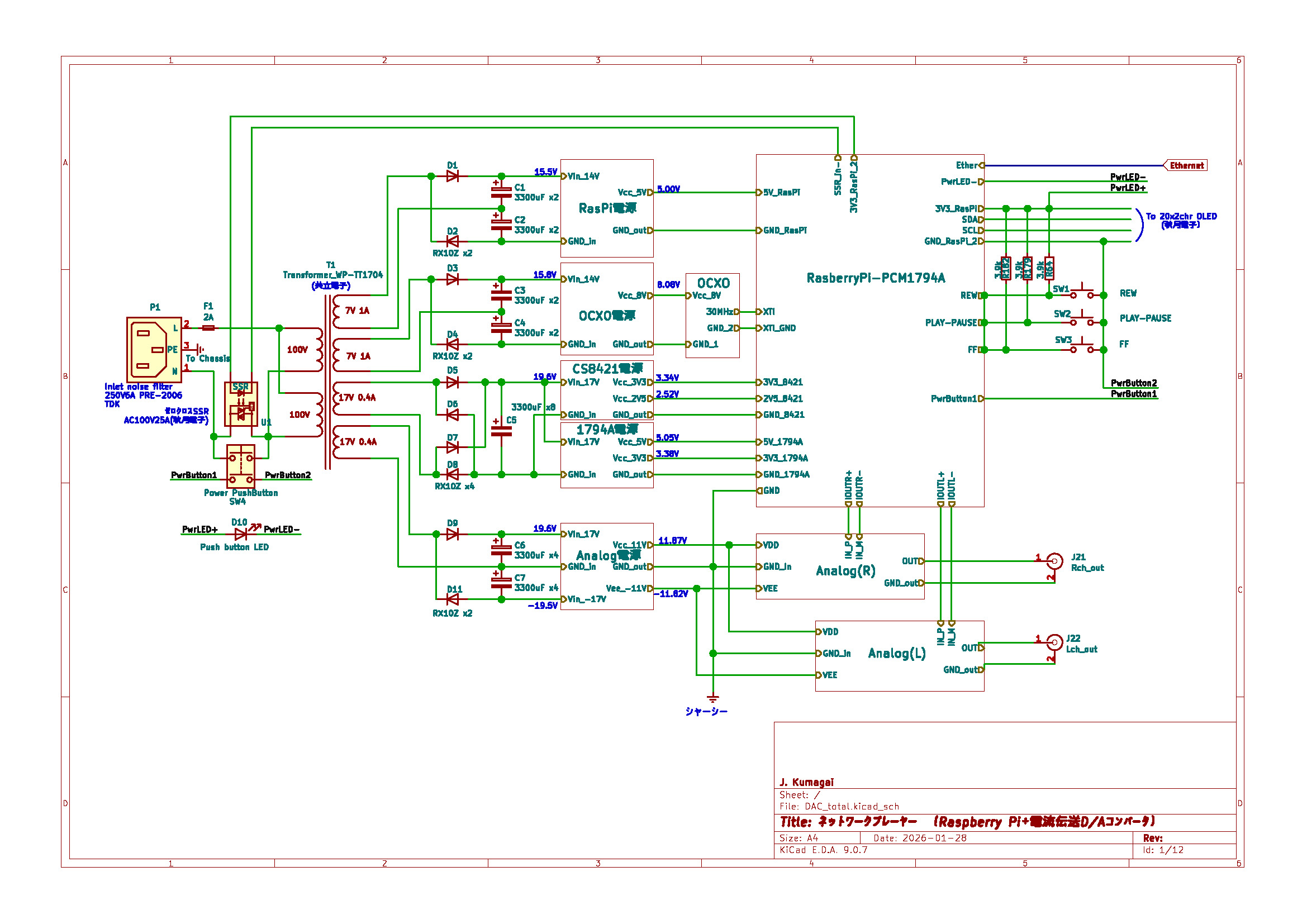
■ 自作ネットワークプレーヤー (Raspberry Pi+電流伝送D/Aコンバーター)(熊谷淳平)(14:35-15:00)
ネットワークストレージ(NAS)に保存した音楽ファイルをPCを介さずに高音質で再生することを目的として製作したネットワークプレーヤー.トランスポートはRaspberry Pi,D/A変換およびアナログ段には金田式の電流伝送方式回路を応用した.
ネットワーク部にはRaspberry Pi 3 Model Bを使用し,音楽再生OSとしてフリーのVolumioを導入.
NASへのアクセスおよび楽曲選択,再生START/STOPは,スマートフォンやタブレットのブラウザからVolumioのウェブインターフェースで行う.有線LANのみでルーターに接続し,音質への影響を考慮してWi-FiおよびBluetooth機能は停止している.また,NASは無線LAN接続とし,USBオーディオは使用していない.
DACチップはPCM1794A,マスタークロックにはサンプリングレートコンバーターCS8421(OCXOから30MHzの高精度クロックを外部入力)を使用.対応フォーマットはPCM192kHz/24ビット.
「IC用電源回路は差動増幅型とし,ロジック部の急峻な電流変動に対応するため,GNDへ電流を引き込む能力をもたせるべくプッシュプル駆動方式も検討・試行した.その結果,各電源を完全に分離した構成が,音質改善に最も大きく寄与したと考えている.
製作にあたっては,LTspiceによる回路検討,KiCadによる部品配置・結線計画を行い,2.54mmピッチのユニバーサル基板上に実装した.


■ DAW ソフトによるグラフィックイコライザー(土屋 剛)(15:15-15:40)
DAWソフト(CakeWalk Sonar)を使用したグラフィックイコライザーの紹介.遮断スロープ96dB/octのバンドパスフィルターを位相変化のないリニアフェーズフィルターで構成.矩形波もきれいに再現するイコライザーです.オーディオインターフェース,DAC内蔵アンプも自作品.
音楽ファイルの再生にはJRiver Media Center を使い,その出力をDAW ソフトへ送ります.DAWソフトはCakewalk SONARです.DAWにグラフィックEQのバンド数のトラック(デモでは9トラック)を立ち上げ,入力はJRiver Media Center,出力はオーディオインターフェースのCH1/2に設定します.各トラックにインサートエフェクトでリニアフェーズフィルターを挿入し,トラックの音量を上下することで,トラックに割りつけた帯域の音圧を調整します.リニアフェーズフィルターはFabFilter社のPro-Q4です.
PCでの積極的な信号処理に興味のある方とお話できることを楽しみにしています.

■ JBL D130ポリカバッフル2026(谷本裕昭)(15:45-16:10)
バッフル板などを振動しやすいシンプル構造にした後面開放スピーカーシステム.
キャビネットはポリカーボネート板2mm厚(70×60cm)をバッフルに活用.JBL D130(38cmフルレンジユニット)を木製台に固定した状態で,バッフルのセンターを外し,4本のポリカーボネートネジで固定.バッフルの左右,下側の3か所は後側に折り曲げている.
バッフルをスピーカーに固定するにあたり,スピーカー前面フレームとポリカーボネートバッフルの間にスペーサーとウレタンスポンジを介して固定し,バッフル板の振動が抑制されるのを軽減している.
トゥイーターはD130とは別バッフルに装着して音干渉を避けている.
本システムは,固定されたユニットの振動板の低域周波数でのピストン運動に追従してバッフル板が振動しやすい構造になっていることと,大型38cmフルレンジを採用することで,想像以上の歯切れ良い低音域再生を実現し,低域から高域までバランスの取れた開放的な音で音楽が楽しめるものになった.


■ D1405+Fc720Hzホーン&FW168HRピラミディカルチューブバスレフ(栗田 茂)(16:15-16:40)
前回出品の栗田氏オリジナル「ピラミディカルチューブバスレフ」はトールボーイ型で発生する縦方向の定在波を大幅に低減し,クリアな中低域を得ることができた.LCネットワーク内蔵一体型2ウエイだった前作に対して,トゥイーターとネットワークをウーファーと別筐体として調整の自由度を向上させた.
モジュール化による組み合わせの検討の結果、トゥイーターにフォステクスD1405ドライバー+自作Fc720Hzホーンを使用することで,クロスオーバー周波数を1kHzまで下げることができた.
フォステクスD1405には1kHz~2kHzにブロードなピークがあり,一般に0.5~0.6でホーン自身の肩特性がスクエアになると言われるハイパーボリックホーンの係数Tを0.8に設定することでなで肩の特性にし,ピークを抑えた。
ウーファーエンクロージャーは15mm厚のフィンランドバーチ合板製(左右側板には6mm厚のフィンランドバーチ合板を追加)で1040×270×242mm.ハイパーボリック型ホーンの扇形部分は24mm厚のフィンランドバーチ合板を2枚重ねて削り出している.



図1(エンクロージャー寸法図) 図2(ホーン寸法図) 図3(ネットワーク回路図)
■ スロートコンプレッションバスレフフルレンジ20cmスピーカーシステム(上條雄二)(16:45-17:10)
前回も出品したウエーブ振動板について,音圧を直接前方へ開放する低音放射とする改良を加えて小型化した.
ウエーブ振動板を中間で二つ折りにすることで形成する喉のような空間から低音を放射するスピーカーで,スピーカー前方と喉の位相を同調させるため,前方湾曲より後方湾曲を緩やか(中心角を小さく)にしている。これによって,密閉型の低音特性のように、深いディップがない低音増強が求められる。前作より小型化し,製作のしやすさを狙った.
その他の音質改善として,コーンの分割振動の制振対策には外周の張りとたるみに伴う過渡的に生じる張力歪みを抑えることが有効と考え、張りを和らげるためのスリット溝を最小限要所に目立たないように加工した。アンプとCDプレーヤーのDC電源強化のリップルチャージトランス回路(RCT)も改良が進み,ドライブ力と歪み低減効果を高めた.



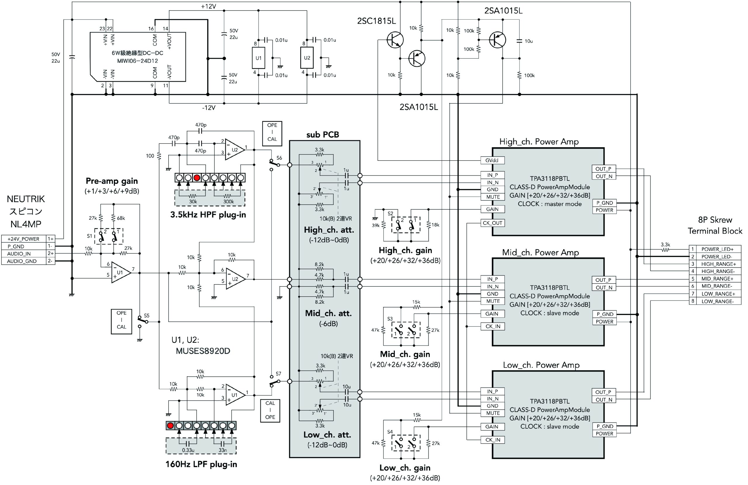
■マルチアンプシステム内蔵3ウエイ全指向性スピーカー(中島孝嗣)(17:15-17:40)
従来機の10cmウーファーをデイトンオーディオの16cmユニットに変更し,低域レンジを拡大.本体の素材は塩ビ管(VU200).自作のマルチアンプシステム内蔵で,チャンネルデバイダーはオペアンプICを使ったリニアフェーズ型(-12dB型LPF,HPFとアナログ減算型BPFで構成),パワーアンプはTIのTPA3118デジタルアンプ×3台/chのマルチ構成.
・外形寸法:W300×D318×H1095mm
・使用スピーカーユニット
・ウーファー:デイトンオーディオDC160-8
・スコーカー:フォステクスFE126En
・トゥイーター:フォステクスFT17H
上向きにマウントしたFE126Enからの中音はドーナツ状のホーンで水平360°に放出され,下向きにマウントしたFT17Hからの高音はドーナツ状の小型ホーンで中音ホーン内で水平360°に放出される.中高音の音圧が共通のホーン空間で加算されるのでリニアフェーズ型デバイダーの特性が最大限発揮され,癖のない自然な音色を実現できた.
FE126Enのキャビティは小容量なので,背圧を逃す意味で低音放出部につながるダクトを設けてダンプドバスレフとした.
低音部は本体の最下部約22リットルを上下に分ける仕切板にウーファーを下向きにマウントし,上下のキャビを背面のダクトで接続している.上側のキャビティは低音放出部から外部空間に開放されているので,下側のキャビティはバスレフとして働き,ウーファーからの直接音と共振ダクトからの音圧は音響的なローパスフィルターとなる上側のキャビティを通じて外部に放出される.




